![]() |

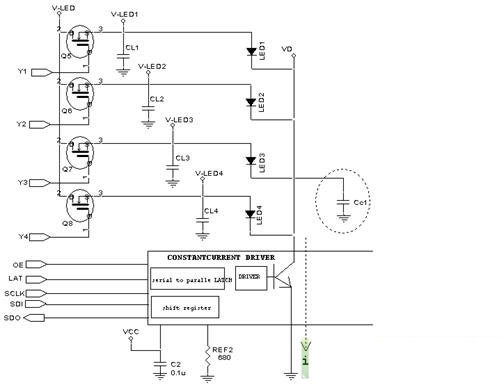
圖三 led顯示屏動態(tài)1/4掃恒流驅動通道電流和電壓示意拓撲圖

圖四 led顯示屏動態(tài)恒流驅動時序示意拓撲圖
傳統(tǒng)控制系統(tǒng)中,如圖四所示的OE信號是一個受灰度調(diào)制的脈寬信號,當?shù)突叶刃盘枙r,這個脈寬信號的寬度非常窄。尤其是在高灰度級編碼的情況之下,這個脈寬寬度將更窄。而這個窄信號的驅動將使開啟恒流芯片的輸出通道的時間也是非常窄。在高灰度級編碼情況之下,低灰度信號驅動的直接效果是將不足以驅動 LED點亮。
尤其是恒流芯片本身的開啟能力(響應時間)將直接影響低灰度的顯示效果。譬如,TI的TLC5928的OE最小有效寬度是20ns,這種開啟能力將有助于低灰度起輝顯示的功能。相反,如果OE的最小有效寬度不能做小(受芯片本身的響應能力影響),必使LED的低灰度起輝效果變得更差。

Microsoft OLE DB Provider for SQL Server
錯誤 '80004005'[DBNETLIB][ConnectionOpen (Connect()).]SQL Server 不存在或拒絕訪問。
/led/news/style/month/3v.asp,行 14 潜山县| 吴川市| 连城县| 靖江市| 海安县| 肇源县| 东乡族自治县| 南和县| 泉州市| 龙泉市| 怀仁县| 杨浦区| 勐海县| 卢氏县| 光山县| 北安市| 尉氏县| 大足县| 饶平县| 南部县| 吐鲁番市| 石屏县| 芒康县| 娄烦县| 方山县| 林口县| 龙泉市| 新沂市| 青冈县| 奉贤区| 古丈县| 常德市| 西宁市| 秦安县| 德钦县| 西乌| 南郑县| 满洲里市| 安义县| 舞钢市| 贵州省|